What’s The IWAVE’s FHSS Technology?
Frequency hopping also known as frequency hopping spread spectrum (FHSS) is a state-of-the-art method for transmitting radio signals where carriers rapidly switch among many different frequency channels.
FHSS is used to avoid interference, to prevent eavesdropping, and to enable code-division multiple access (CDMA) communications.
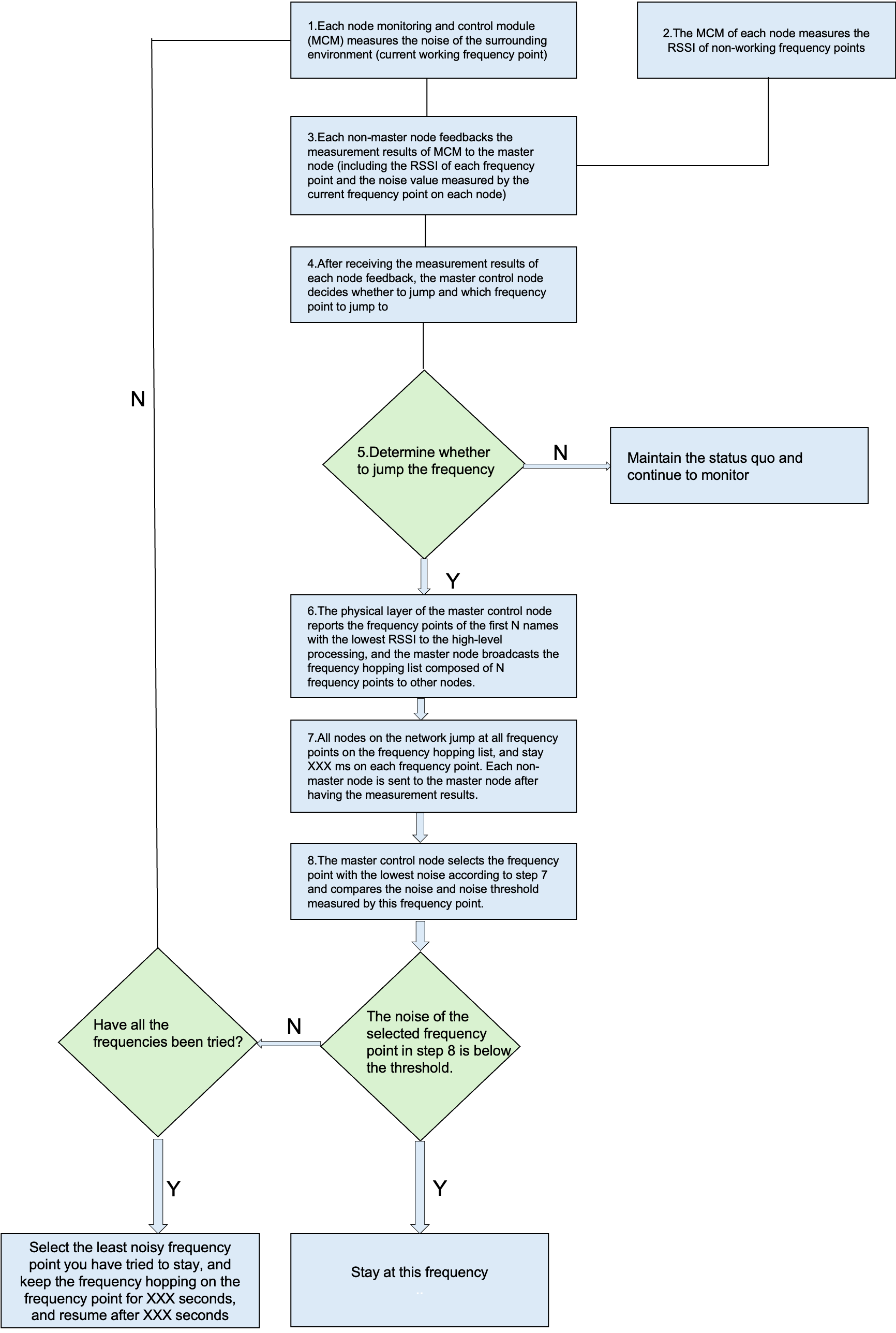
Regarding to the frequency hopping function, IWAVE team has their own algorithm and mechanism.
IWAVE IP MESH product will internally calculate and evaluate the current link based on factors such as received signal strength RSRP, signal-to-noise ratio SNR, and bit error rate SER. If its judgment condition is met, it will perform frequency hopping and select an optimal frequency point from the list.
Whether to perform frequency hopping depends on the wireless state. If the wireless state is good, frequency hopping will not be performed until the judgment condition is met.
This blog will introduce the how the FHSS adopted with our transceivers, in order to understand clearly, we will use the chart to show that.
What’s The IWAVE’s FHSS Advantages?
The frequency band is divided into smaller sub-bands. Signals rapidly change ("hop") their carrier frequencies among the center frequencies of these sub-bands in a determined order. Interference at a specific frequency will affect the signal only during a short interval.
FHSS offers 4 main advantages over a fixed-frequency transmission:
1.FHSS signals are highly resistant to narrowband interference because the signal hops to a different frequency band.
2.Signals are difficult to intercept if the frequency-hopping pattern is not known.
3.Jamming is also difficult if the pattern is unknown; the signal can be jammed only for a single hopping period if the spreading sequence is unknown.
4.FHSS transmissions can share a frequency band with many types of conventional transmissions with minimal mutual interference. FHSS signals add minimal interference to narrowband communications, and vice versa.
IWAVE‘S Mesh and star link radios all adopt the FHSS technology and it supports frequency hopping automatically when it meet the frequency interference so that it can avoid the interference and our devices has a widen frequency such as 1420Mhz -1530Mhz
Post time: Aug-26-2024






